
スポンサー紹介

今回の製作では京大機械研究会のスポンサーとして、基板製作及び部品実装をJLCPCB様 (https://jlcpcb.com/) にご支援いただきました。この場を借りてお礼申し上げます。
JLCPCBは世界有数の基板製造業者で、現在では基板の製造から部品実装、3DプリントやCNC加工サービスも行っています。基板は5枚$2+送料$1から発注でき、1週間もあれば高品質な基板が日本に届きます。また新規登録者は$60のクーポンを貰えるみたいです。発注も簡単なので、まだ使ったことのない人も使ったことのある人もJLCPCBで基板を発注してみてはいかかでしょうか。
英語発注システム↓
日本語発注システム↓
はじめに
こんにちは。モータドライバをまた作ったので紹介します。今回のコンセプトはハードウェア電流制御と低コスト化です。
概要
開発の経緯
前回作のMCMD4モータドライバが過剰スペックであり、製作コストや物理的寸法の大きさが問題になっていたことや、サークルの活動拡大によりモタドラの数が足らなくなってきたのが新規設計のきっかけです。...というのは建前で、なんとなくモタドラを作りたくなったからというのが本音です。なんか急にモタドラ作りたくなることってありますよね。作るからには前回より高性能なものを、ということでハードウェア定電流制御を実装してみることにしました。マイコンは甘え
仕様
- 定格電流: 20A
- 定格電流 (最大): 33A
- モータ電源電圧: 12-35V
- 制御電源電圧: 3.3-5V
- PWM周波数: 1-50kHz
- 絶縁: なし
- Duty比: 0-0.99
- 定電流制御設定範囲: 0-33A
- 基板サイズ: 50 x 80mm
- 製造単価: 約1700円 (旧作の1/3)
構成
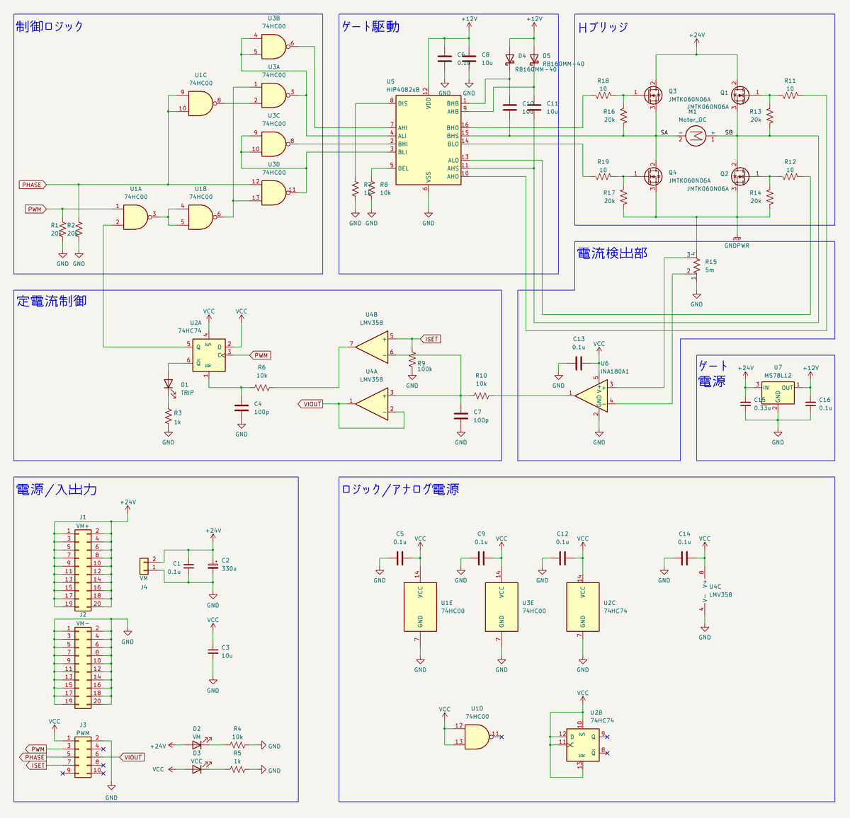
構成は以下の通りです。以下回路図を交えて解説します。

回路
全回路図

駆動部
ゲートドライバにHIP4082を使用しました。あとは普通にデータシート通りにブートストラップなHブリッジを組んだだけです。ゲート電源は普通の3端子レギュレータで12Vを生成しました。
制御ロジック
NANDがあればなんでもできる、入手性の高い74HC00を2個使ってデコーダを組みました。デッドタイムはHIP4082が挿入してくれます。
電流検出部
5mΩのシャント抵抗の両端電圧を電流センスアンプINA180A1で20倍に増幅、100mV/Aの出力を得ています。制御電源3.3V時は33Aまで測れます。
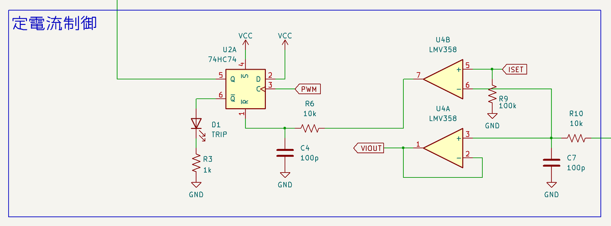
定電流制御部
PWM入力がHigh→電流値が上昇→電流検出出力がISETより高くなるとコンパレータがLowを吐く→D-FFがリセットされる→出力ディセーブル→PWM入力がLow→再度Highになる時の立ち上がりエッジでD-FFが1にラッチ→出力ディセーブル解除、という感じで動きます。パルスごとに設定電流を超えたら出力をカットする感じです。そのままだと突入電流等で生じるヒゲを拾って出力がすぐにカットされてしまうのでローパスフィルタを入れて対応しています。
基板
普通の銅箔35um2層基板です。電流経路を意識してGNDプレーンに切り込みを入れてみました。実装コストを下げるため部品はすべて表面に配置しました。
実装
XTコネクタとピンヘッダ以外はJLCPCBに実装を依頼しました。自分ではんだ付けするより綺麗に仕上がります。実装、部品代込みで基板が$116.61、送料が$11.87となりました。10枚でこの価格なのでかなり低価格に抑えられたのではないでしょうか。
あとがき
前作モタドラと互換性を保ちつつ、JLCPCBのサービスをうまく利用して低価格低労力で製作できました。またハードウェア電流制御を実装したので、面倒なコーディングなしで電圧を指定するだけでDCモータの電流制御ができるようになりました。PWM方式なので発熱も少なくストールさせても燃えません (たぶん)。久しぶりに良いモタドラが作れました。