やまいしの製作記

作ったものを記録します

2023-12-01から1ヶ月間の記事一覧

DCモータドライバの作り方

はじめに この記事は、学ロボAdvent Calendar 2023の19日目の記事です。 adventar.org またこの記事は京大機械研究会の部内wikiと同じものです。 はじめに モータドライバはなぜ必要? DCモータってどんなやつ 一番簡単なモータドライバ 正転/逆転できるモー…

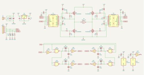
74HC181を手に入れたので初めての自作CPUを作った話

この記事は 自作CPU Advent Calendar 2023 12 日目の記事です。 こんにちは。岩です。 今回はタイトルの通り74HC181を手に入れたのでCPUを作ってみた話です。 きっかけ 地元某所のパーツショップでロジックICを物色していたら、74LS181を見つけ、店員さんに…